|
| » Участники » косто » жестокий и беспощадный diy » Схема моей фиолетовой трехканальной башки) |
Уважаемые друзья и участники проекта iXBT.photo! К сожалению, 1 марта 2026 года проект iXBT.photo прекратит свою работу и будет закрыт. Мы высоко ценим ваше участие и тот вклад, который вы внесли в развитие нашего сообщества. Пожалуйста, не забудьте сохранить ваши фотографии до этой даты.
С уважением, команда iXBT.com
| Схема моей фиолетовой трехканальной башки) |
 |
 | |
|
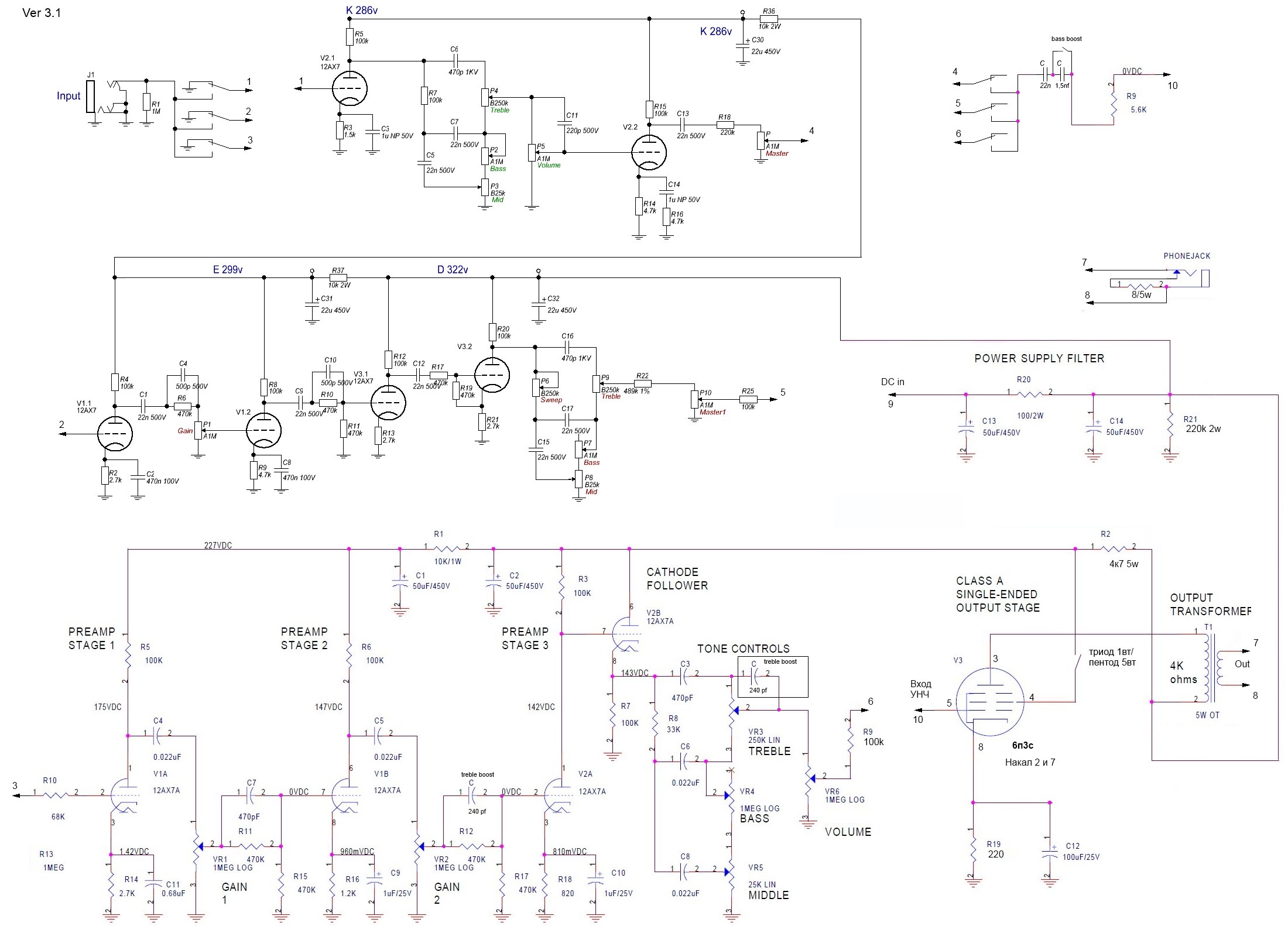
Схема моей фиолетовой трехканальной башки)
Ничего нового кроме как способа как врубить три преампа параллельно) Эдакий змей горыныч)
Изначально хотел ещё мастер громкость но она без буфера не прижилась а на буфер нет свободных ламп) В итоге она стала мастер громокстью чистого канала кранка а громкость гейном.
Так чта сигнал микшируется тремя индивидуальными ручками громкости
Кнопка "басс буст" просто закорачивает конденсатор микроскопической ёмкости шоб резать низы когда они не нужны)
Земли БП питания релюшек и ламповой части обязательно соединять иначе фонить от релюшек будет зверски.
Трансформатора с диодным мостом на схеме нету ибо там всё как обычно)
|
|
- Просмотров: 287
- Рейтинг: голосов еще нет
- Отзывов: 0
|
-
Получить код для блога
| Вставка фотографии в текущем разрешении |
Вставка миниатюры |
HTML (для вставки в блог):
BBCode (для вставки в форум):
Ссылка на фото:
|
HTML (для вставки в блог):
BBCode (для вставки в форум):
Ссылка на миниатюру:
|
- Послать ссылку другу
|
| Комментарии к фотографии |
 |
 | |
|
|
|
|
|