Главная » Участники » kr379 » Альбом #131 - ММ...пенсионерская...колллекция... » NM01.04.12.png
Уважаемые друзья и участники проекта iXBT.photo!
К сожалению, 1 марта 2026 года проект iXBT.photo прекратит свою работу и будет закрыт.
Мы высоко ценим ваше участие и тот вклад, который вы внесли в развитие нашего сообщества.
Пожалуйста, не забудьте сохранить ваши фотографии до этой даты.

С уважением, команда iXBT.com
NM01.04.12.png

NM01.04.12.png
http://www.masterkit.ru/info/magshow.php?num=56&5.1 http://www.masterkit.ru/images/magazines/13_SH_01_03.gif
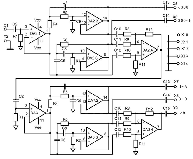
NM01.04.12 - Активный 5-ти полосный фильтр для использования совместно с любым комплектом активной акустической системы 5.1.

[s]Технические характеристики.

Напряжение питания: 12…30 В.
Ток потребления: 10 мА.
Размеры печатной платы: 61x42 мм.

НЧ фильтр (левый фронт).

Усиление в полосе пропускания: 0 дБ.
Затухание вне полосы пропускания: 12 дБ/окт.
Частота среза: 300 Гц.

СЧ1 фильтр (полосовой) (правый фронт)/

Усиление в полосе пропускания: 0 дБ.
Затухание вне полосы пропускания: 12 дБ/окт.
Частоты среза: 300 Гц -1 кГц.

СЧ2 фильтр (полосовой) (левый тыл).

Усиление в полосе пропускания: 0 дБ.
Затухание вне полосы пропускания: 12 дБ/окт.
Частоты среза: 1кГц - 3 кГц.

ВЧ1 фильтр (полосовой) (правый тыл).

Усиление в полосе пропускания: 0 дБ.
Затухание вне полосы пропускания: 12 дБ/окт.
Частоты среза: 3 кГц - 9 кГц.

ВЧ1 фильтр (полосовой) (центр).

Усиление в полосе пропускания: 0 дБ.
Затухание вне полосы пропускания: 12 дБ/окт.
Частота среза: 9 кГц.
[/s]
:gigi:
  • Раздел: Хобби
  • Дата съёмки: неизвестно
  • Дата загрузки фото: 01.04.2012 13:35
  • Оригинальная фотография: 655 x 539 ( 70 Кб)
  • Фотоаппарат: неизвестно
  • Просмотров: 964
  • Рейтинг: голосов еще нет
  • Отзывов: 0

  • Получить код для блога
  • Послать ссылку другу

Комментарии к фотографии
К этой фотографии пока нет комментариев.

Участник: kr379
Альбомы участника
Тематики галереи

О проектеОбсуждение фотогалереиОбсуждение цифровой фотографии
Политика использования cookieПолитика защиты и обработки персональных данных
Copyright © iXBT.com, 2006-2025 • Разработка: MN